
YEREVAN (CoinChapter.com) – Ethereum’s next major network upgrade, dubbed “Shanghai,” will go live in March 2023. The article below explains what it’s about and how it could affect the prices of Ethereum’s native token, Ether (ETH), in 2023.
What is Ethereum Shanghai Upgrade?
The Ethereum Merge took place on Sep 15, 2022, taking the Network from proof-of-work (PoW) to proof-of-stake (PoS). As a result, Ethereum eliminated mining and introduced staking, the process of locking a certain amount of coins on the Network in exchange for rewards.
Moreover, to become a Validator, a holder had to lock a minimum of 32 ETH.
Investors have been locking their 32 ETH in staking accounts since 2020. However, they could not withdraw their funds. That’s where the Ethereum Shanghai Upgrade comes in. The upgrade will introduce the Ethereum improvement proposal EIP 4895 and add withdrawal functionality.
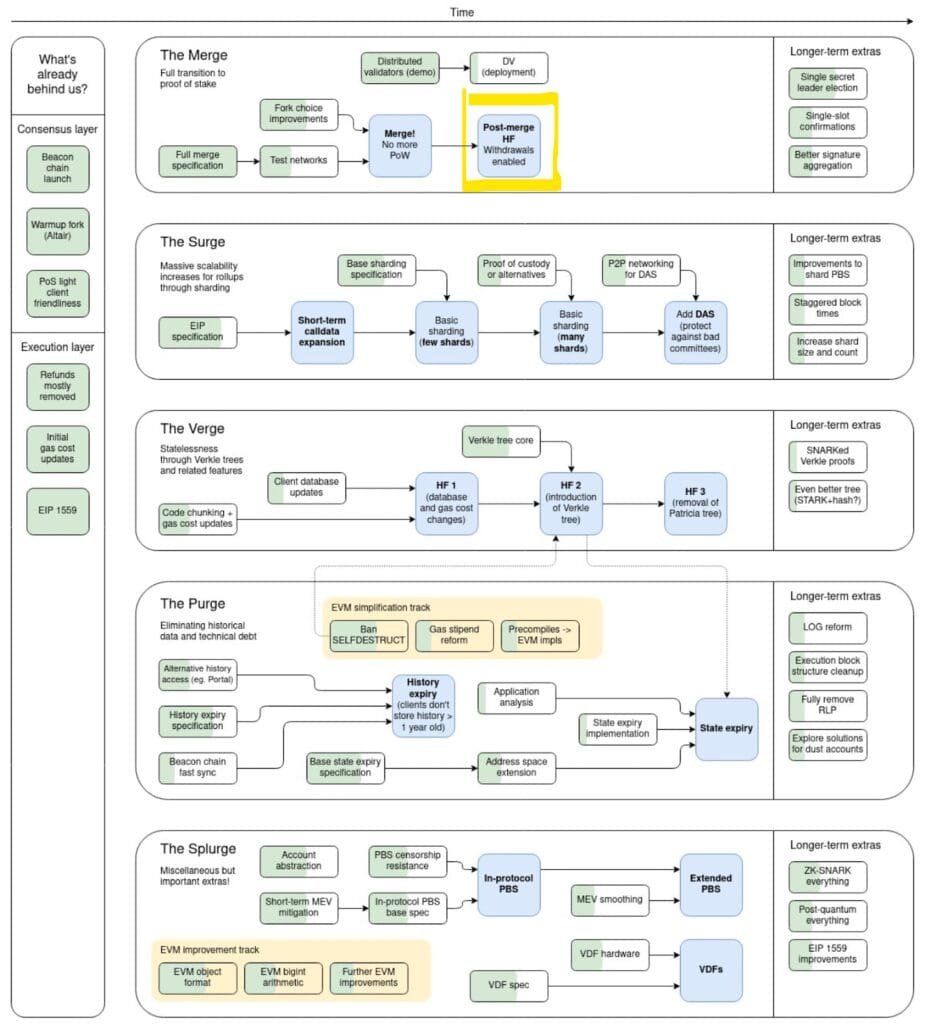
It is important to underscore that the Ethereum Shanghai Upgrade is NOT part of the next phase of the Network’s development. More precisely, it is the final stage of the “Merge” before developers start working on the “Surge.” Here’s the Ethereum roadmap to illustrate the Shanghai upgrade.

Also read: Ethereum Price Plunges After Rejection at $1,700 Highs: Trend Remains Bullish.
How Could Shanghai Upgrade Affect ETH traders?
Most retail investors, who are not validators on the Ethereum Network, will feel the influence through ETH price. The upgrade will unlock a lot of liquidity, which could hurt an asset’s value.
In short, the fear is that the permit of staking withdrawals could cause a selloff wave, given the unfavorable market conditions. However, some experts think that an early investor exodus is not likely, given their dedication to the project and years of patience.
Binance chain had a positive outlook, saying, “staking on ETH may be more attractive due to its improved liquidity, potentially increasing demand.”

What do the experts think?
American Banking giant JPMorgan wrote in a recent report that the enabling of withdrawals would raise the blockchain’s staking ratio in the medium term.
Assuming the staking ratio converges over time to the 60% average of other major PoS networks, the validator number could increase from 0.5 million to 2.2 million and the yield would fall from 7.4% current to around 5%
said JPmorgan analyst Nikolaos Panigirtzoglou.The report also asserted that a large portion of the future increase in staking would likely move to liquid staking protocols such as Lido.
These protocols “enable liquidity for staked assets, which would otherwise be locked in the staking contracts, by providing an equal amount of derivative token in exchange for staked ether which can be traded.”
Also read: Ethereum Price Prediction: Can ETH Reach $2,000 in 2023?
“ETH price will explode,” says a CIO
Allan Wojnowski, head of research at Staking Rewards, commented on the Ethereum Shanghai Upgrade in a written note to Forbes. He asserted that “the queue process and Lido’s significant withdrawal share will drastically slow down any sales pressure during the withdrawal process.”
Additionally, the expert pointed out that the withdrawal function is unlikely to cause a validator exodus. Given the confidence it took for them to start staking early on, “an average of 20,800 Ether tokens continues to be staked every day,” despite narratives predicting massive withdrawals.
Matt Hougan, the chief investment officer at crypto index fund manager Bitwise Asset Management, agreed, expecting a 50% uptrend ahead for ETH.
Today, many investors who would like to stake ETH and earn yield are sitting on the sidelines. After all, most investment strategies can’t tolerate an indefinite lock-up. So, most investors stay out of the market. But once that indefinite lock-up is removed, the percentage of investors willing to stake their ETH will explode.
said Hougan. As of Feb 10, the ETH price stood at $1,540 after three weeks of sideways consolidation.

Click here to keep up with the ever-changing crypto market and never miss the scoop!
Frequently Asked Questions (FAQ)
Ethereum Merge took place on Sep 15, 2022, taking the Network from proof-of-work (PoW) to proof-of-stake (PoS). As a result, Ethereum eliminated mining and introduced staking, the process of locking a certain amount of coins on the Network in exchange for rewards.
Most retail investors, who are not validators on the Ethereum Network, will feel the influence through ETH price. The upgrade will unlock a lot of liquidity, which could generally hurt an asset’s value.
Ethereum’s Shanghai upgrade is a hard fork slated for March 2023. The upgrade will introduce the Ethereum improvement proposal EIP – 4895 and add withdrawal functionality.



… [Trackback]
[…] Information to that Topic: coinchapter.com/ethereum-shanghai-upgrade-coming-in-march/ […]